Anpassungskünstler Lassa-Virus
Überdauert es in Vielzitzenmäusen– und wenn ja, über wie viele Generationen?
Lassa-Viren können durch den Kontakt mit Vielzitzenmäusen (Mastomys natalensis) übertragen werden und beim Menschen schwere bis tödliche Fiebererkrankungen auslösen. Die Nagetiere bekommen dagegen kaum Symptome. Forschende von Bernhard-Nocht-Institut für Tropenmedizin (BNITM) und Universitätsklinikum Hamburg-Eppendorf (UKE) konnten erstmals im Detail nachvollziehen, wie die Viren in ihrem Wirtstier über lange Zeiträume hinweg überdauern. Ihre Studie ist kürzlich in dem Fachjournal Nature Communications erschienen.

Das Lassa-Virus (LASV) gehört zur Familie der Arenaviren und ist in mehreren Ländern Westafrikas endemisch, also fest etabliert, vor allem in Nigeria und Guinea. Menschen können sich durch den Kontakt mit den Ausscheidungen infizierter Vielzitzenmäuse (Mastomys natalensis) anstecken. Diese leben in ländlichen Gebieten häufig in unmittelbarer Nähe zu menschlichen Siedlungen. Jedes Jahr infizieren sich laut Weltgesundheitsorganisation (WHO) zwischen 100.000 und 300.000 Menschen, bis zu 10.000 von ihnen sterben nach einem schweren Verlauf mit hämorrhagischem Fieber, das heißt, durch innere Blutungen und Organversagen. Es gibt weder zugelassene Impfstoffe noch spezifische Medikamente. Deshalb gilt das Lassa-Virus (LASV) als einer der weltweit wichtigsten Erreger mit Epidemiepotenzial und muss im Labor unter Sicherheitsbedingungen der höchsten Stufe 4 untersucht werden. In seinem natürlichen Reservoir, der Vielzitzenmaus (Mastomys natalensis), verursacht das Virus dagegen nur eine „stille Infektion“: Die infizierten Tiere zeigen keine Krankheitsanzeichen, können aber auf Feldern, in Dörfern und Häusern über ihren Urin oder Kot das Virus übertragen.
Das Forschungsteam um Dr. Lisa Oestereich wollte verstehen, wie das Virus im Körper der Mäuse – offenbar unbemerkt von deren Immunabwehr – persistiert. Außerdem wollte es klären, welche Rolle Geschlecht und Alter bei der Infektion und Übertragung spielen. Dazu infizierte es in einer Serie von Laborexperimenten Vielzitzenmäuse mit dem Lassa-Virus vom Stamm Ba366. Anschließend beobachteten die Forschenden den Gesundheitszustand und das Verhalten der Tiere, analysierten die Viruslast in verschiedenen Organen und Körperflüssigkeiten sowie die Immunantwort. Darüber hinaus untersuchten sie, ob das Virus von infizierten Müttern auf ihre Nachkommen übertragen wird und wie sich die Anfälligkeit der Tiere für eine Infektion je nach Alter verändert.
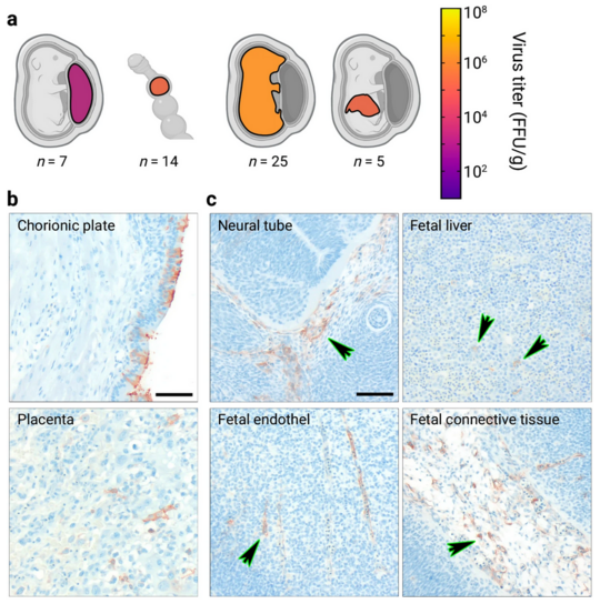
Übertragung zwischen Tieren und Generationen
Die Infektionsversuche zeigten, dass die Anfälligkeit für langanhaltende Infektionen entscheidend vom Alter der Tiere bei der Infektion abhängt: Besonders junge Tiere im Alter von unter zwei Wochen entwickelten häufig eine lebenslange Lassa-Infektion und blieben dauerhaft Träger des Virus, ohne dass ihr Immunsystem den Erreger erfolgreich bekämpfen konnte, aber auch ohne, dass die Tiere erkrankten. Ältere Tiere konnten das Virus dagegen innerhalb weniger Wochen abwehren.
Bemerkenswert war auch, dass infizierte Muttertiere das Virus über die Plazenta oder nach der Geburt auf fast alle Nachkommen übertrugen, sodass sich das Virus in der Mäusepopulation über Generationen hinweg festsetzen konnte. LASV wird also sowohl horizontal zwischen Artgenossen als auch vertikal durch infizierte Mütter auf die Nachkommen übertragen. Kurzum: Infizierte Weibchen spielen in der Mäusepopulation eine Schlüsselrolle für die Persistenz des Virus.


Keine Krankheitssymptome trotz hoher Viruslast
Ein überraschendes Ergebnis der Studie ist, dass infizierte Mastomys natalensis, selbst wenn sie das Virus lebenslang in sich tragen, gesund bleiben. Die Forschenden konnten keine Gewebeschädigungen oder andere Krankheitszeichen beobachten. Auch auf das Wachstum und die Fortpflanzung der infizierten Tiere hatte das Virus keinen negativen Einfluss. In verschiedenen Organen – vor allem in den Nieren, Lungen und Geschlechtsorganen – war es jedoch in hohen Konzentrationen nachweisbar, insbesondere in den Epithelzellen dieser Organe.
Dieses Verhalten des Virus könnte nach Ansicht des Forschungsteams einen evolutionären Vorteil für LASV bedeuten: Es verbleibt stabil in einem Wirt, der keine Symptome entwickelt, und kann so über Ausscheidungen oder bei der Fortpflanzung auf viele andere Individuen übergehen, ohne die Wirtsgesundheit zu beeinträchtigen.
„Unsere Untersuchungen veranschaulichen erstmals den Mechanismus, durch den sich das Virus in der Natur stabilisiert“, sagt Lisa Oestereich, Letztautorin der Studie und Nachwuchsgruppenleiterin am BNITM. „Sie zeigen, dass es die frühe Infektion ist, die dem Virus in jungen Mäusen eine Nische verschafft, in der es sich über lange Zeiträume hinweg festsetzen kann.“

Implikationen für den Gesundheitsschutz in Westafrika
Der Erstautor der Studie Dr. Chris Hoffmann ergänzt: „Unsere Forschungsergebnisse könnten von großer Bedeutung für das Verständnis und die Prävention von Lassa-Fieber sein. Sie erklären, warum das Lassa-Virus gefährlich nah am Menschen bleibt und immer wieder in Kontakt mit ihm kommt.“
Durch die detaillierte Erforschung, wie das Lassa-Virus im natürlichen Wirt überlebt und weitergegeben wird, lassen sich künftig möglicherweise neue Maßnahmen entwickeln, um das Risiko von Infektionen beim Menschen zu reduzieren.
Originalpublikation
Hoffmann, C., Krasemann, S., Wurr, S. et al. Lassa virus persistence with high viral titers following experimental infection in its natural reservoir host, Mastomys natalensis. Nat Commun 15, 9319 (2024).
Ansprechperson
Dr. Lisa Oestereich
Gruppenleiterin
Telefon : +49 40 285380-940
E-Mail : oestereich@bnitm.de
Julia Rauner
Presse- & Öffentlichkeitsarbeit
Telefon : +49 40 285380-264
E-Mail : presse@bnitm.de
Dr. Anna Hein
Presse- & Öffentlichkeitsarbeit
Telefon : +49 40 285380-269
E-Mail : presse@bnitm.de
Weiterführende Informationen